Day41 - Quiz를 풀어 봅시다
2021. 4. 13. 19:04ㆍOracle 공부/Quiz
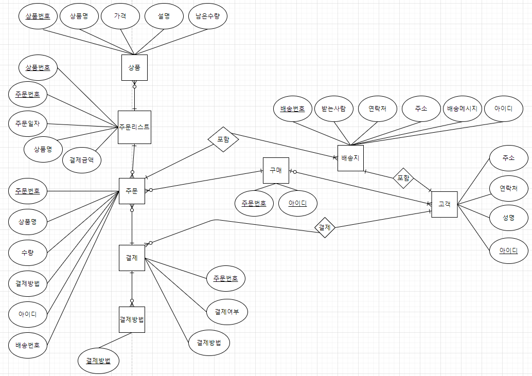
오늘은 모델링을 스스로 생각해서 해보는 시간을 가졌었는데;;;
저는 개념적 데이터 모델링 먼저 해보려다가, 너무 막혔습니다.
그래서 여기까지 하다가 뇌정지 ;;

- 쌤 답 -

'Oracle 공부 > Quiz' 카테고리의 다른 글
| Day44 - Quiz를 풀어 봅시다 (0) | 2021.04.16 |
|---|---|
| Day43 - Quiz를 풀어 봅시다 (0) | 2021.04.15 |
| Day40 - Quiz를 풀어 봅시다 (0) | 2021.04.12 |
| Day38 - Quiz를 풀어 봅시다 (0) | 2021.04.08 |
| Day37 - Quiz를 풀어 봅시다 (0) | 2021.04.07 |